
RS232串口服务器是一款带有RS232串行接口的设备,主要用于连接到局域网后,通过有线或无线以太网传输串行数据。通过将 RS232 数据信号转换为以太网(TCP 或 UDP)数据包,反之亦然,它们可以将数据可靠地传输到其他设备或网络服务器应用程序。这是通过以最适合传输的数据类型的方式将 RS232 数据封装在以太网数据包中来实现的。
RS232 至以太网转换器的一侧具有物理有线或无线(LTE 或 WiFi)网络连接,另一侧具有一个或多个 RS232 串行端口。它们旨在确保当您通过网络访问连接的设备时,连接的运行就像您通过直接电缆连接在本地连接到 RS232 端口一样。这非常适合需要独立于任何操作系统或专有协议的客户端访问的 M2M 通信。虽然一些 RS232 到以太网转换器可能是非常简单的设备,但最好使用具有高级安全功能、数据加密和用户身份验证的设备,以确保网络数据传输和对网络设备的访问受到保护。
UART是一种将数据从一个节点串行传输到另一个节点的协议。协议不过是一组规则,由参与通信的各方管理,以实现无差错通信。
特别是在串行通信中,协议是必不可少的。在并行通信中,在单个脉冲中,所有位都传输到另一个节点,但在串行通信中,位是逐个传输的,因此需要多个脉冲。因此,我们必须告诉系统何时开始传输数据,将有多少位,以及数据传输将如何结束。您还应该集成一些错误检查技术。所有这些规则都包含在协议中。UART是大多数微控制器支持的TTL协议。
但当我们想在PC(计算机)的超级终端屏幕上显示数据时,我们必须通过后面板上可用的COM端口将数据传输到PC。这就是标准的概念,它只是传输数据的物理层。
PC机具有符合RS232标准的COM端口来接收数据。DB9的引脚图非常有名,在互联网上很容易找到。但这个端口的逻辑级别早在TTL不在图片中时就决定了。
根据RS 232标准:
● 逻辑1表示-3V至-25V
● 逻辑0表示+3V至+25V
其中,我们的UART协议根据TTL逻辑生成数据。
其中,逻辑1表示2.4V至5V,逻辑0表示0至0.4V
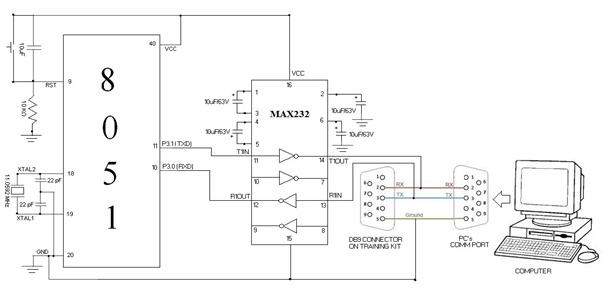
因此,来自UART协议的数据不能直接在RS232端口上传输。它可能会误解它。因此,使用名为MAX232的线路驱动器将TTL电平转换为RS232电平。
同样,我们也有其他标准,它们与UART协议完全兼容。RS485标准和RS 422标准(均适用于总线拓扑)



